《文物建筑开放利用案例指南》公布,全国文保工程资质单位数据库开通
12月5日,第七次全国文物保护工程会在杭州举行,会议距离第六次全国文物保护工程会,已有五年时间。会议分析了文物保护工作面临的新形势,总结近五年文物保护工程成果,交流分享实践经验和典型案例。为进一步落实国务院“放管服”改革部署,积极践行文物成果共享理念,会上全国文物保护工程资质单位数据库和甲、一级资质单位在线管理系统开通试运行并首次对外发布《文物建筑开放利用案例指南》。
全国文物保护工程资质单位数据库和
甲、一级资质单位在线管理系统试运行
文物保护工程资质资格管理是我国不可移动文物保护工作的重要组成部分,是文物保护行业管理的重要抓手,对行业的长期、稳定发展有着至关重要的作用。
工程会上,全国文物保护工程资质单位数据库和甲、一级资质单位在线管理系统开通试运行,是国家文物局实现管理精细化及进一步加大简政放权,降低行业门槛,加大信息公开力度,强化事中事后监管的有力举措。
全国文物保护工程资质单位数据库和甲、一级资质单位在线管理系统的试运行,便于行业管理部门和公众掌握真实可信、内容完备的从业主体信息,未来,将逐步构建文物保护工程资质资格管理工作新框架,大幅提升行业的精细化管理水平,不断推动行业治理能力和治理水平现代化。
数据库将实现动态更新功能,由当事人(从业单位)自行填报,省级文物行政部门初核,第三方专业机构及国家文物局复核,从业信息各条目一经审核认定即对其进行“锁定”并对外公开,避免从业主体多次重复提交信息,避免审核工作人员的重复审核,大大加快了审核的效率和透明度。
管理系统该将面向当事人(从业单位)直接受理申请,并从纸质申请办理转为互联网一网通办,基本实现即报即审,切实满足了行业诉求。
下一步,国家文物局将进一步完善资质资格管理相关技术平台,将文物保护工程个人资格管理纳入数据库和管理系统,实现单位资质、个人资格在线联动;将现有文物保护项目审批系统下延,从仅覆盖项目审批扩展到事中事后全流程的关键环节,如招投标、开工、检查、完工、验收等,建成全流程监管系统;将全流程监管系统与资质资格管理系统、国务院其他涉及资质单位信息的平台交互关联,实现业绩、单位、人员相互匹配及可追溯,确保业绩信息真实可信;以全流程监管系统与资质资格管理系统为基础,倒逼各级文物行政部门及专业监管机构的机构、机制建设,逐步形成真实、可信的从业主体信用大数据并向全社会开放,引导行业有序发展。
国家文物局首次对外发布《文物建筑开放利用案例指南》
文物建筑开放利用是文物合理利用的一个重要方向。近年来各地积极探索文物建筑开放利用的功能、形式、途径和方法,精品案例层出不穷,取得了丰硕成果。

工程会上,国家文物局首次对外发布《文物建筑开放利用案例指南》(以下简称《指南》),向社会和公众倡导正确的文物保护理念,推介正确的开放利用方法,并积极鼓励地方政府、管理部门和文物建筑管理使用单位进一步加大文物建筑开放力度。
由于我国建筑遗产数量多,类型多样。八批全国重点文物保护单位总计5058处,其中列入古建筑2162处、近现代重要史迹及代表性建筑943处,建筑类文物占全国重点文物保护单位的总量的61.39%。第三次全国文物普查76万余处文物点中,建筑类约26万余处,也占总量的34.21%。我国古建筑既包括故宫这样具有极高历史与艺术价值的明清两朝皇家宫殿,也包括西递、宏村等仍在使用中的乡土聚落类型的文物古建筑群、民居。近现代建筑的既有上海的高层办公楼酒店,也有乡村学校。各类文物建筑的保存环境、管理现状、产权人及使用人,以及地方经济水平,都存在很大差异。
2017年,国家文物局发布了《文物建筑开放导则(试行)》(以下简称《导则》),鼓励文物建筑采取不同形式对公众开放,强调文物建筑开放利用的社会性和公益性,明确了文物建筑开放利用的一般条件和要求。《导则》的出台,从理念和技术层面为各地文物建筑开放利用提供了引导和途径。
由于《导则》的内容相对比较简约,而各地文物建筑利用情况差距较大,为更为深入细致的推进文物建筑的开放利用工作,2017年,在《导则》的基础上,国家文物局组织编写《指南》,以开放条件、功能适宜、价值阐释、业态选择、社会服务、工程技术、运营管理等七大要素为纲领,选取各地文物建筑开放的优秀案例和典型做法40余处,以图文并茂的形式进行解读,一方面便于社会各界理解和使用《导则》,另一方面也希望借助《指南》推动文物建筑保护利用经验和模式的复制推广。
未来,国家文物局将在文物建筑开放利用方面持续发力,继续发现、培育一批可推广复制的案例,推动各地积极开展文物建筑开放工作,保护和传承文化遗产,让文物保护成果更多惠及人民群众。
//////////
文物建筑开放导则
(试行)
一、总则
第一条 为科学指导和规范文物建筑开放工作,满足公共文化服务需求,确保文物和人员安全,根据《中华人民共和国文物保护法》等法律法规和标准规范制定本导则。
第二条 本导则所规定的开放条件、要求和操作规范,适用于各级文物保护单位、尚未核定公布为文物保护单位的不可移动文物中的古建筑以及近代现代重要代表性建筑等所有文物建筑,重点引导一般性文物建筑开放使用。
第三条 文物建筑开放应有利于阐释文物价值、发挥文物社会功能、保持文物安全、提升文物管理水平,在不影响文物建筑安全的前提下,依托文物建筑进行参观游览、科研展陈、社区服务、经营服务等活动。
文物建筑应采取不同形式对公众开放,现状尚不具备开放条件的文物建筑应创造条件对公众开放,鼓励机关、团体、企事业单位、集体和个人所有的文物建筑对公众开放。开放可采取全面开放或在有限的时段、有限的空间开放。
文物建筑开放应遵循正面导向、注重公益、促进保护、服务公众的原则。
第四条 具体使用文物建筑并负责开放工作的机关、团体、企事业单位、集体和个人等文物建筑的开放使用方是文物建筑开放使用的直接责任主体,应落实日常养护和管理责任。文物建筑所有权人应承担法定责任和监管责任。
第五条 鼓励各级地方人民政府出台促进文物建筑开放的激励办法和保障措施。
二、开放条件
第六条 文物建筑开放应满足以下条件:
(一)文物本体无安全隐患,具备基本的开放服务保障,符合消防、安全防范有关基本要求,能够保障人员安全和文物安全。
(二)文物建筑开放使用方责任清晰,能够承担开放的各项工作,履行文物日常保养职责。
第七条 文物建筑开放使用方应进行开放可行性评估,评估开放使用对文物的影响,根据文物保护要求和实际情况,科学制定开放策略和计划,并以恰当的方式向社会公布。
开放策略和计划需明确开放区域、开放内容、开放时间、配套服务、保养维护、安全防范等内容。
第八条 文物建筑出现下列情况应立即停止开放并公告,进行整改:
(一)开放过程中出现重大文物险情,影响文物安全和文物价值,或造成恶劣社会影响;
(二)开放过程中出现安全事故等突发事件,威胁人员安全。
整改后,文物建筑开放使用方应重新进行开放可行性评估,确定文物建筑符合开放条件后,方可对外开放。重新开放前,应及时将整改情况向社会公告。
三、功能类型
第九条 文物建筑的使用功能应综合考虑文物价值、保存状况、重要性、敏感度、社会影响力以及使用现状等确定。
第十条 文物建筑使用功能调整或改变,应进行可行性评估,客观分析影响,提升开放使用的社会效益。调整或改变功能应符合法定程序,并向社会公示。
第十一条 文物建筑开展宗教活动应符合国家有关宗教政策并履行法定程序。
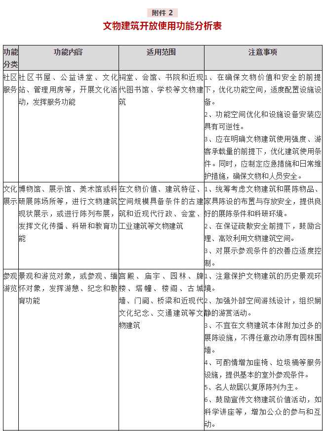
第十二条 文物建筑使用功能可参照但不限于以下类型:
(一)社区服务:祠堂、会馆、书院和图书馆、学校等近现代建筑,可作为社区书屋、公益讲堂、文化站、管理用房等,开展文化活动,发挥服务功能。
(二)文化展示:文物价值、建筑特征、空间规模等方面具备条件的古建筑和行政、会堂、工业等功能的近现代建筑,可作为博物馆、展示馆、美术馆或科研展陈场所等,进行文物建筑现状展示或进行陈列布展,发挥文化传播、科研和教育功能。
(三)参观游览:宫殿、庙宇、园林、牌楼、塔幢、楼阁、古城墙、门阙、桥梁和文化纪念、交通等功能的近现代建筑,可作为参观游览对象,发挥游憩、纪念和教育功能。
(四)经营服务:民居古建筑和住宅、商业等功能的近现代建筑,在确保安全的前提下,可作为小型宾馆、客栈、民宿、店铺、茶室、传统工艺作坊等经营服务场所,发挥服务功能。
(五)公益办公:文庙、书院等古建筑和行政、金融、商肆等近现代建筑,可作为公益性机构、院校等办公场所,划定开放区域,明确开放时段,并采取信息板、多媒体、建筑实物展示等方式开放。
第十三条 鼓励文物建筑开放使用方加强文物建筑价值的发掘和综合研究,向社会公布研究成果、普及文化知识、宣传文物价值,提高公众文物保护意识。
四、开放方式和要求
第十四条 文物建筑可采用以下开放方式:
(一)景区景点中的文物建筑,应尽最大限度向公众全面开放,可根据文物建筑特点和开放需要,采取日游和夜间游览等分时段开放方式,提升游客观光体验。
(二)具备开放条件的办公、居住或存在私密性空间的文物建筑,可采取有限开放方式,明确开放区域和时间。
(三)保存状况脆弱、敏感度较高的文物建筑,应根据游客承载量采取限流措施,可推行参观游览预约制。
第十五条 文物建筑开放应重点阐释和展示其独特价值和历史文化信息,弘扬社会主义核心价值观,坚持积极健康的文化导向,提高公众审美水平。
第十六条 文物建筑阐释和展示主要采用建筑实物陈列展示、建筑图文信息展览、设计建筑游线、导览和讲解、应用多媒体和建设网站等方式,说明文物建筑的历史、艺术、科学价值及相关的社会、文化、事件、人物关系及其背景,为增进公众对文物建筑的认知。文物建筑的阐释和展示应在研究基础上,采用多种方式真实、准确、生动地展现文物建筑的价值特征。
(一)文物建筑展示方式可采取本体展示、陈列展示、标识展示、数字展示等。
(二)文物建筑阐释可采用建立图文展示系统、解说导览系统,举办文化教育活动、文化艺术活动、公众考古活动等方式。
(三)鼓励采用新技术、新理念科学阐释和展示文物建筑的价值。
(四)鼓励开展公众参与、体验、互动式活动。
第十七条 文物建筑开放使用建设应坚持最小干预原则,不得影响文物建筑原有的形式、格局和风貌,不得改变梁架结构,不得损毁文物建筑、影响文物价值 。
(一)应合理控制开放使用范围、内容和强度,修缮过程中应充分考虑开放使用,避免二次装修、空间改造、设施设备装配影响文物安全。
(二)装修应确保建筑结构安全,优先使用传统材料和工艺做法,并符合节能环保及防火要求。
(三)文物建筑现状适用的空间结构和设施设备应优先利用。新增设施设备应首先评估对文物建筑结构安全的影响,有利于文物建筑装饰陈设和结构保护,与环境相协调,并利于日常巡查、监测和维修。
(四)新建设施应充分尊重现有建筑,形式、体量、规模和外观色彩应与文物建筑相协调,并按照法律法规要求履行相应报批程序。
(五)加强对捐赠行为的管理,不得以捐赠为名随意添建建筑、设施、塑像、碑刻等。
第十八条 文物建筑开放应体现公益性和社会性导向,鼓励社会力量参与文物建筑开放工作,成立志愿者队伍,提供义务讲解和免费服务。
各利益相关方应可通过签订合同、协议等方式确保各方合法权益。用于经营性的开放使用活动收益应有一定比例用于文物建筑的日常保养维护。
五、日常管理与维护
第十九条 开放使用方应熟知文物保护的基本要求,加强日常开放管理和保养维护。
(一)应建立日常管理制度,并落实具体负责人和职责分工。
(二)文物建筑产权人、开放使用人应签订协议,明确文物安全、保养维护、监督管理等方面各方责任和义务。
第二十条 文物建筑的日常开放管理工作主要包括:
(一)及时向社会公布开放信息。
(二)应按照《文物消防安全检查规程》、《文物建筑消防管理规则》等相关安消防法律法规,落实安消防责任和措施,配备安消防设施设备,规范用火用电行为,制定安全措施和应急预案,做好定期安消防检查、记录和相关培训工作。
(三)定期评估开放效果,包括文物安全、开放成效、管理措施、游客和周边社区满意度等,并根据评估结果作出适当调整。
第二十一条 文物建筑的日常保养维护工作主要包括:
(一)重点巡查游客量大、开放时间长、使用频率较高的区域,了解、记录文物建筑内电力、电信、燃气、供暖、给排水等设施设备使用情况,及时排除安全隐患。
(二)定期巡查和保养维护文物建筑的屋面、大木构架、楼地面、月台、台明、栏杆等脆弱、易损部位,以及院落排水、山石、驳岸、游步道、护坡等安全隐患部位,按技术规程开展保养维护工作。发现重大文物病害及安全隐患,应及时报告上级主管部门和地方文物行政部门,并采取必要的保护措施。
第二十二条 鼓励文物建筑开放使用方开展以下工作:
(一)采用新技术动态监测文物安全、环境状况、参观人流和活动情况等,监测数据建档保管。
(二)建立公众信息平台,利用网络等新媒体、新技术及时公布科研成果、管理情况和活动信息,促进本地居民、游客、专家学者、企事业单位、志愿者等参与文物保护交流与合作,优化开放使用,推动文化建设。




附件 3
文物建筑阐释与展示参考要点
一、文物建筑阐释应注意以下要点:
(一)重点阐释文物建筑的核心价值,采用通俗易懂的方式向游客展现文物建筑的历史信息,避免误解或含有封建迷信内容。
(二)充分考虑民族、宗教信仰、年龄、职业、地区差异,针对不同社会群体制定相应的阐释策略,提高阐释水平。鼓励丰富阐释方式。
(三)全面记录阐释的信息来源、阐释与展示方案、活动情况等,并及时归档。
二、文物建筑阐释内容应着重以下方面:
(一)文物建筑的历史文化内涵,包括建筑选址、材料、工艺、结构、 装饰、风格、形制等文物建筑历史文化信息,以及庭院、园林、匾额、楹联题刻等文化景观资源。
(二)文物建筑的原有格局和保护维修沿革,包括文物建筑在所处时代和区域的历史地位和价值,及其对该时代、区域整体文化内涵的影响。有限开放的文物建筑,应阐释文物建筑的历史背景、整体格局及历史沿革等信息。
(三)文物建筑的发展演变过程和各个阶段特征,包括标语、口号,不同时期改建的历史痕迹等各时期历史信息,并准确标注时间。
(四)文物建筑本身的功能变化、使用单位、使用人及与重大历史事件、人物的相关性。
(五)文物建筑周边景观、自然环境和地理条件。
三、文物建筑阐释包括但不限于以下方式:
(一)解说导览系统,包括讲解员、标志标识系统、智能导览、出版物和宣传品等。
1、解说内容应科学、准确、生动地阐释文物价值,兼具知识性和趣味性,表达方式易被游客理解和接受。
2、讲解员讲解时应注意普及文物保护知识和内容,传达文物保护理念。
3、标志标识系统应与文物建筑文化特色、景观环境相协调,体量、尺度、色彩、材质适宜,文字及图案内容清晰、直观,突出文化性、生态性、艺术性和功能性。鼓励采用双语标识及国际通用图形标志。
(二)文化教育活动,包括教育项目、社区活动、公共讲座、培训、 公众考古等。
1、在文物建筑内开展文化教育活动,应充分考虑文物建筑和人员安全问题,细化现场组织措施,制定必要的应急预案。
2、鼓励与当地教育部门、社区和媒体合作,积极利用网站、微博等新媒体,科学阐释和传播文物建筑价值。
3、鼓励结合考古和保护工作,开展公众考古活动,促进公众参与保护与学习。公众考古活动应确保人员和文物安全。文物保护工地现场参观时,可开辟单独通道,开放展示文物修缮主体或考古遗迹。
4、鼓励文物建筑价值阐释相关的展览、表演、非物质文化遗产展示活动等。应及时对外公告展览和活动信息、服务项目、开放时间等,并采取有效措施避免干扰当地居民正常生活。
四、文物建筑展示应注意以下要点:
(一)根据文物建筑的空间布局特征、现存状况和景观特点,合理确定展示流线和服务设施配置。展示流线应考虑建筑组群关系、空间序列、功能组织等。
(二)以文物建筑实物为主要展示对象,适当考虑历史场景和景观环境展示,营造与文物价值相符的历史氛围。鼓励根据历史研究成果进行多手段展示,并在显著位置说明复制品、仿制品及其他辅助展示手段。
(三)设置标志,说明文物建筑重要部位,展示其位置、规模、功能等信息。
(四)加强展示交流,提高公众参与的积极性,定期发放调查问卷,接受社会监督,优化改进展示工作。
五、鼓励采用电子触控屏、虚拟现实展示装置、移动终端 APP、交互平台等新技术手段展示文物建筑价值,形成数字化、网络化传播与现场参观、实地考察之间的互动互补。
六、鼓励研发文创产品,培育特有文创品牌,通过产品营销扩大文物建筑的社会影响力,传播文物建筑价值。
附件 4
文物建筑开放使用建设与设施布置参考要点
一、文物建筑室内空间改造应注意以下要点:
(一)科学评估文物建筑的空间条件及承受能力,根据评估结果综合确定适宜的利用方式、空间改造措施和强度,优先利用已有建筑空间,确保文物建筑安全。
(二)重新布置文物建筑内空间或进行室内陈列布展时,严格保护文物建筑组成部分的分隔墙、装修装饰、构件,重要的室内装饰应适度开放展示。
(三)新增构件、装饰材料、设备应具有可识别性和可逆性,不得以文物建筑构件承重,尽量符合节能环保要求,规模适度、功能合理,风格、色彩与文物建筑环境相协调。鼓励采用当地传统建筑材料。
(四)新增吊顶时,不宜将文物建筑原有裸露构件全部隐蔽于吊顶内,可采用观察窗或其它方式,便于日常观察、监测文物建筑现状和病害情况。完全遮蔽的文物建筑构件应定期检查,及时发现、处理隐患,确保文物安全。
(五)施工前应进行文物建筑室内详细测绘,及时发现、处理文物建筑构件变形、损伤等问题,记录项目每天的人员安排、工作内容、进度和重要发现等,项目资料应归档保存。
二、照明灯具和电气设备安装应注意以下要点:
(一)严格执行有关电气安装使用、消防安全的管理要求、技术规范和导则,相关设计方案履行报批程序。
(二)严禁使用卤钨灯等高温照明灯具或电炉等加热器。
(三)敷设电气线路应符合消防安全要求,有阻燃措施,严禁乱拉乱接电线。
(四)应分区安装单独分支回路,独立设置控制开关。控制开关、熔断器均应安装在专用配电箱内。配电箱应设在室外,有条件的应单独设置配电室。
(五)定期检查电气设施使用情况,并做好记录。
三、给排水和保温供暖设备安装应注意以下要点:
(一)严格执行有关给排水和保温供暖的管理要求、技术规范和导则,相 关设计方案履行报批程序。
(二)严禁使用烧柴、煤炉等使用明火的供暖设备。
(三)敷设线路应采取必要的安全保护措施,严禁靠近易损文物构件。
(四)定期检查给排水和供暖设施使用情况。
(五)保温材料应符合消防耐火等级要求。
四、新增展示、服务、交通等设施应注意以下要点:
(一)确需新建的设施尽量远离文物本体,形式、体量、规模和外观色彩应与文物建筑协调。停车场、游客服务中心等设施应结合周边区域规划统一设置,尽量利用现有设施。
(二)不应随意改变开放区内原有园路、桥梁的走向和标高。确需拓宽道路时,应具有可识别性,并与环境相协调。新增游览步行道路应尽量采用生态型材料,控制铺设范围,不建议使用柏油、水泥等现代铺装材料。
(三)因展示和经营服务的需要而增加的广告和店招等设施,形式、尺度、色彩和材料运用应与文物建筑风貌协调,不影响文物建筑形象的展示与传统环境面貌,不应对文物建筑立面和原有装饰构件进行大面积遮挡。
五、园林景观工程应注意以下要点:
(一)应以文物价值和研究成果作为工程设计依据,注意符合文物价值特征和历史氛围,避免城市园林化、现代化设计倾向。
(二)保护院落内植物品类,新增树池、花池、水池等园林设施、小品需有科学依据。
(三)以乡土植物作为主要植被选种,植物的优化调整应有利于保护文物建筑环境和地域性的生态环境。
(四)山石驳岸应以现状整修、展示为主,不应改变历史形制。缺损的假山不宜另行补配山石,应进行现状加固和展示。
鄂公网安备 42010602003772号



