关于第十六届(2018年度)“全国博物馆十大陈列展览精品”推介活动初评结果的公告
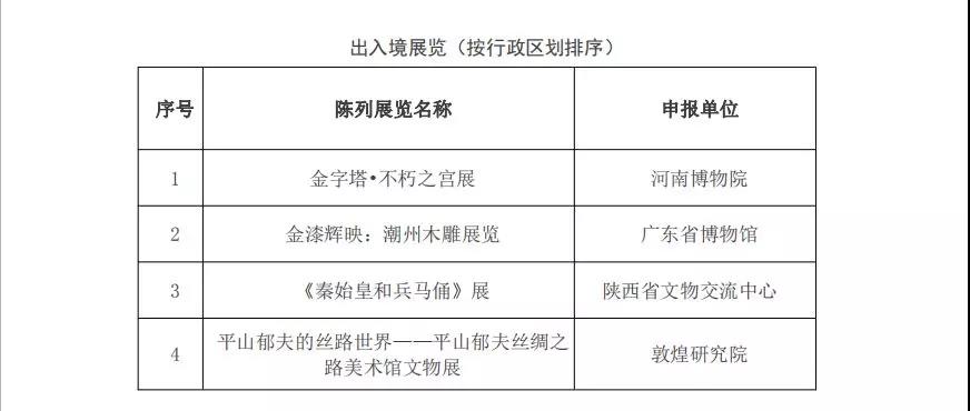
4月18日,由中国博物馆协会和中国文物报社共同主办的第十六届(2018年度)“全国博物馆十大陈列展览精品”推介活动初评结果揭晓。根据《全国博物馆十大陈列展览精品推介办法》,推介活动办公室共发出评委选票80张,在规定的截止日期内收到有效选票70张。根据投票结果,得票排名前25位的境内展览和前4位的出入境展览入围终评。
2018年适逢中国改革开放40周年,为贯彻落实中办、国办《关于加强文物保护利用改革的若干意见》《关于实施革命文物保护利用工程(2018-2022年)的意见》精神,培育弘扬社会主义核心价值观,满足人民群众多样性的文化需求,全国各博物馆积极推陈出新,举办了许多反映时代主题、内容丰富、题材多样、寓教于乐、雅俗共赏的文物展览精品。本届推介活动共申报了80项陈列展览,相比上届数量明显增加。
从地域分布来看,入围项目涵盖了21个省、自治区、直辖市,分布省份较多,地域分布也比较均衡,东中西部均有项目入围;从展览题材看,历史、纪念、民族、艺术、自然、科技等类型展览均有入围,题材丰富多样。
2018年度“全国博物馆十大陈列展览精品”推介终评会将于5月中旬在今年“5·18国际博物馆日”中国主会场活动期间举行。




鄂公网安备 42010602003772号



