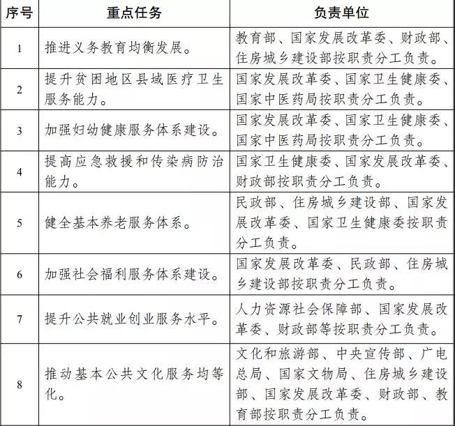
文旅部、国家文物局等18部门出台《行动方案》,提升公共服务质量
近日,国家发展改革委会同中央宣传部、教育部、工业和信息化部、民政部、财政部、人力资源社会保障部、自然资源部、住房城乡建设部、农业农村部、商务部、文化和旅游部、国家卫生健康委、广电总局、体育总局、国家文物局、国家中医药局、中国残联等单位联合印发了《加大力度推动社会领域公共服务补短板强弱项提质量促进形成强大国内市场的行动方案》(发改社会〔2019〕160号)(以下简称《行动方案》)。
《行动方案》对标党的十九大关于在发展中补齐民生短板、完善公共服务体系、突出抓重点补短板强弱项、推动高质量发展的总体要求,从公共服务补短板、强弱项、提质量三个方面,提出了包括设施建设、设备配备、资源优化、政策扶持、人才培养、体制创新等方面的系列政策措施,在提升保障能力、扩大有效供给、推动普惠共享、鼓励社会参与、加强质量监管等方面明确了具体的政策措施,对于兜牢基本民生保障网底、满足多样化民生需求、深化供给侧结构性改革、推动形成强大国内市场,具有十分重要的意义。
《行动方案》中,涉及文博行业的内容主要有——
第8条 推动基本公共文化服务均等化。
推动落实国家基本公共文化服务指导标准和省级实施标准,以县为单位实施。
推动重点文化惠 民工程资源整合和改革创新,加强广播电视传输覆盖等基础设施建设,推进数字广播电视户户通和应急广播体系建设,强化数字文化 服务和流动文化服务,不断提高文化惠民工程的覆盖面和实施效果。
继续支持全国爱国主义教育示范基地、博物馆、美术馆、公共图书 馆、文化馆(站)等公共文化设施免费开放,促进高校博物馆、美 术馆等文化设施向社会开放。
充分利用现有城乡公共设施,统筹建 设基层综合文化服务中心。以县级文化馆、图书馆为中心推进总分 馆制建设,加强对农家书屋、农村电影放映工程的统筹管理,实现 城乡社区公共文化服务资源整合和互联互通。
第18条 加强优秀传统文化保护传承利用。
推动大运河文化保护传承 利用,加强大运河文化带、革命文物等遗产保护利用设施建设。
推动文化文物单位文化创意产品开发,打造优质、特色服务品牌。
编制国家传统工艺振兴目录,选取并重点支持一批传统工艺项目。
开展中华优秀传统文化传承重点工程和基地建设,到 2020 年建设 100 个左右中华优秀传统文化传承基地。推进“互联网+中华文明”行动计划,系统完整保存文物信息,推进资源开放共享。
实施乡村文 化繁荣兴盛重大工程,支持传统村落文物保护利用设施及配套基础 设施建设,推动优秀农耕文化遗产合理适度利用。
第25条 提高公共文化服务效能。
在商场、写字楼等各类场所嵌入文化消费内容。
推动公共图书馆、文化馆(站)等公共文化机构实行 错时开放。
引入社会化机制,以政府购买服务等方式引导更多主体参与公共文化服务,定期开展全国性公共文化产品采购大会,实现供需对接。
统筹整合公共数字文化工程,加强公共文化大数据采集、 存储和分析处理,建设文化云平台,推动数字图书馆、数字文化馆、 智慧博物馆等公共数字文化建设项目,加强文物保护单位及可移动文物数字保护展示利用和非物质文化遗产数据库及数字展示。
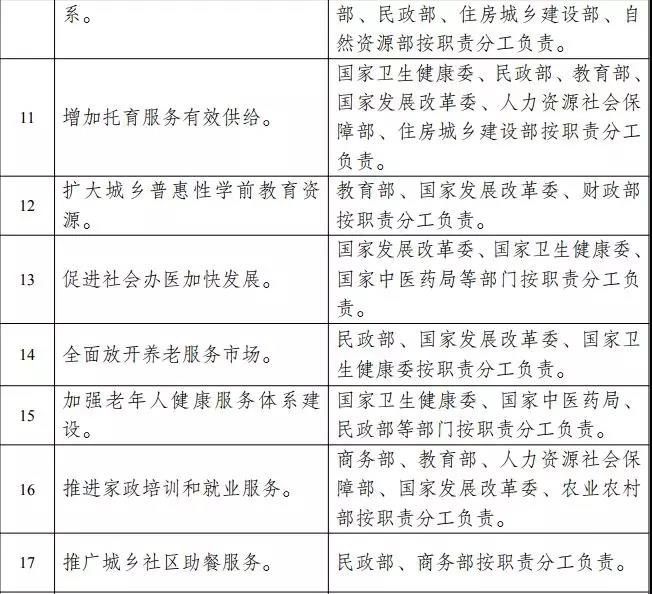
重点任务分工方案




鄂公网安备 42010602003772号



